首页 热点 资讯 行业 财经 国内 商业 生活 快讯 法律

Adv Sci | 喜讯!浙江大学汪海峰团队发现IUGR仔猪在肝损伤中存在性别差异

行业 来源:中国周刊网      时间:2024-07-11 09:34:16

发布时间:2024-07-10 18:18:27

胎儿生长受限(IUGR),即胎儿生长未达到预期,是与肝功能降低及成年后慢性肝病风险增加相关的一个因素。利用早期发育的可塑性来逆转不良胎儿编程的结果仍是一个未被探索的领域。

2024年6月13日,浙江大学的汪海峰研究员团队在医学著名期刊Advanced Science杂志上发表了题为“Sexually Dimorphic Response to Hepatic Injury in NewbornSuffering from Intrauterine Growth Restriction”的研究论文。本研究运用多组学技术(脂质组+转录组+单细胞转录),发现IUGR仔猪在肝损伤中存在性别差异。雌性猪能更好地适应缺氧,而雄性猪则受损更严重。研究还发现,APOA4可能是雄性猪缺氧应激下的保护因子,而PPARα的激活有助于减轻肝损伤。这项研究为理解IUGR期间性别特异性肝损伤反应提供了重要见解,并为未来的治疗策略提供了潜在靶点。

迈维代谢为本研究提供广泛靶向脂质组检测服务。

1720604641417496.png

研究背景

“健康与疾病的发育起源”理论指出,妊娠期间的不良事件和产后早期环境会影响胎儿,增加成年后慢性疾病的风险,包括低出生体重(LBW)和胎儿生长受限(IUGR)。IUGR通常指胎儿体重低于正常范围,与宫内缺氧等妊娠障碍相关,全球范围内发生率较高。肝脏作为关键器官,在不良宫内环境下会发生结构和功能变化。由于肝脏在代谢和生长中扮演重要角色,研究其在IUGR中的变化至关重要。此外,性别差异在肝脏代谢和IUGR中显现,但性别特异性干预了解有限。

本研究通过单细胞RNA测序技术,对比了正常出生体重(NBW)和IUGR仔猪的肝脏样本,以猪为模型,模拟人类IUGR情况。发现两者在LBW引起的肝功能指标变化上相似,为理解IUGR的肝脏影响提供了新见解。同时,单细胞RNA测序技术为肝病研究带来了革命性进展,有助于更深入地理解肝脏细胞多样性和功能。

研究结果

1.生化特征和RNA-seq数据再分析确认了IUGR雄性个体的肝损伤

新生儿生化特征和出生体重分析显示,雌性新生儿总蛋白和白蛋白水平显著高于雄性,而天冬氨酸氨基转移酶/丙氨酸氨基转移酶比率较低。低出生体重(LBW)组中,两性均表现出较低的总蛋白和白蛋白水平,但仅在雄性中,碱性磷酸酶和AST/ALT比率增加,球蛋白和胆碱酯酶水平降低。NBW和IUGR仔猪的血清参数与人类新生儿相似,IUGR仔猪生长能力显著降低,IGF-1水平降低,高密度脂蛋白胆固醇显著上调,而甘油三酯水平在雄性和雌性IUGR个体中变化不同。器官指标显示IUGR雄性和雌性个体的肝脏、肾脏和肺部指标有不同程度的升高。RNA-seq数据再分析表明,IUGR雄性个体的转录紊乱程度较大,有1074个差异表达基因,而雌性只有192个,进一步验证显示IUGR个体出生后一周EPO和GAPDH表达增加。

1720604681266901.png

2.仔猪与人肝脏综合单细胞转录谱的高同源性

研究通过单细胞RNA测序分析了正常和宫内生长受限猪仔的肝脏,发现猪和人类肝脏的细胞结构和分子特征高度相似。研究识别出22个主要细胞群,并使用经典标志物验证了细胞类型。将猪和人类的单细胞数据整合后,发现两者在免疫和非免疫细胞中的基因表达模式有显著重叠,且调控细胞分化的转录因子一致。尽管不同时间点的人类肝脏数据中主要细胞类型比例不同,但细胞周期分布非常相似。结果表明,猪肝可以作为研究人类肝脏疾病的有效模型。

1720604728328640.png

3.IUGR雄性和雌性表现出不同的细胞转录水平

研究者通过UMAP图分析了宫内生长受限(IUGR)对雌性和雄性个体不同细胞类型的影响。结果显示,IUGR雌性和雄性个体的红系细胞显著增加,表明发育延迟。在IUGR雌性中,NK/NKT细胞、T细胞和单核细胞发生显著变化,差异表达基因(DEGs)与免疫反应和炎症相关。相反,在IUGR雄性中,Kupffer细胞、内皮细胞和肝细胞受到显著影响,差异表达基因与巨噬细胞活化、慢性炎症和血管发育受损相关。这些结果强调了IUGR引起的性别特异性细胞和功能变化。

4.雌性动物表现出高级免疫适应性以减轻IUGR引起的肝损伤

CellChat分析发现,IUGR雌性淋巴细胞、成纤维细胞和内皮细胞之间的相互作用很强,PTN-NCL和CXCL2-CXCR4等关键配体-受体相互作用的活性增加,表明成纤维细胞活化对淋巴细胞分化有影响。在IUGR雌性中观察到生长因子(HGF、VEGF、FGF、PTN、EGF)的信息流较高,肝脏HGF蛋白表达和血清E2含量升高。卢万聚类分析确定了不同的T细胞亚群,其发育分化轨迹是从幼稚T细胞到Treg T细胞。Monocle轨迹分析证实了这一途径,特定的基因表达模式标志着分化阶段。在IUGR雌性中检测到与免疫耐受相关的Treg细胞比例较高,这表明肝脏组织向免疫耐受过渡,以减轻产后IUGR诱发的肝脏炎症。

1720604756763641.png

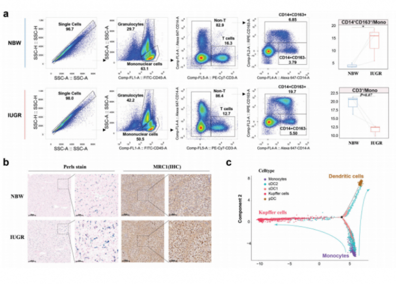
5.雄性在宫内发育受限导致的肝损伤中招募更多库普弗细胞并引发炎症

通过单细胞RNA测序和流式细胞术验证了IUGR雄性中T细胞减少和库普弗细胞增加的现象。研究发现IUGR雄性的肝脏组织中免疫细胞与非免疫细胞之间的信号交流减弱,并激活了重要的配体-受体对,如PTPRC和MRC1,后者与库普弗细胞的招募和炎症反应有关。进一步分析表明,IUGR雄性的库普弗细胞数量显著增加,并处于炎症状态,这与TNFα通过NFκB信号传导和甘油脂代谢有关。研究还表明,库普弗细胞中存在三个亚型:炎症型、非炎症型和增殖型,并发现IUGR雄性的炎症型库普弗细胞比例较高,表明这些细胞在炎症反应中起重要作用。

1720604788947360.png

6.炎症环境破坏了IUGR男性肝脏非免疫细胞亚群间的通信网络

在研究IUGR(宫内生长受限)对雄性肝脏非免疫细胞的影响时,发现炎症环境破坏了这些细胞亚群之间的通信网络。通过Louvain聚类分析,识别出包括七种内皮细胞、四种成纤维细胞、两种肝细胞和胆管细胞在内的14个细胞簇。研究显示,IUGR雄性个体中,炎症相关信号显著上调,而上皮细胞、内皮细胞和间充质细胞的通信则下调。此外,IUGR雄性个体中,抗炎因子(如IL-10和CSF)、生长调节因子(如IGF、BMP和TGF-β)和促进肝再生的因子(如WNT和HGF)的活性较低,但促炎信号(如IL-6、TNF-α和MIF)被激活。IUGR导致雄性个体的肝脏再生依赖的WNT2和HGF表达显著减少,表明IUGR引起的炎症显著扰乱了肝脏非免疫细胞的通信网络。

1720604821244309.png

7.由肝功能障碍引起的TG沉积是加剧炎症的必要因素

研究发现,胎儿生长受限(IUGR)雄性小鼠比雌性小鼠在肝脏中表现出更显著的甘油三酯(TG)积累和肝损伤。肝脏组织学分析和脂质代谢组学显示,IUGR雄性小鼠的肝脏中脂质代谢紊乱,脂质积累和线粒体退化显著。具体表现为肝细胞损伤、ATP代谢过程改变和胰岛素抵抗。IUGR雄性小鼠的极低密度脂蛋白(VLDL)水平降低,影响了肝脏TG的运输和清除。此外,IUGR雄性小鼠肝脏中APOA4基因表达显著上调,可能与肝损伤和炎症反应有关。体外实验表明,缺氧诱导的肝损伤促进了巨噬细胞向M1型分化,增加了炎症因子和转录因子的表达,表明代谢紊乱和炎症反应之间存在密切联系。

1720604855545781.png

8.APOA4通过介导PPAR信号通路来调节TG沉积

研究表明,APOA4在肝细胞中的过表达可能通过调节PPAR信号通路,在缓解缺氧诱导的肝细胞损伤中发挥重要作用。通过使用CRISPR-Cas9技术生成APOA4特异性敲除的HepG2细胞系,研究发现,APOA4的缺失显著加速了缺氧条件下肝细胞内甘油三酯(TG)的沉积。RNA-seq和基因表达分析显示,APOA4的缺失导致了PPAR信号通路的持续紊乱,影响了脂质代谢相关基因的表达,包括脂肪分解、合成和运输途径,表明APOA4可能通过这些途径保护肝脏免受缺氧引起的脂质紊乱的影响。

1720604880391044.png

9.调节PPAR信号通路可修复IUGR诱导的肝损伤

IUGR(宫内生长迟缓)雄性小猪仔口服ICA(20 mg kg−1 BW)每天,从第7天到第28天,显著改善了生长表现,并提高了血清中的IGF-1水平。ICA作为PPAR的激动剂,通过调节PPAR信号通路,有效降低了肝脏TG含量,减轻了肝损伤和炎症反应,同时显著下调了APOA4的表达,表明其在减轻IUGR引起的肝损伤中的潜在治疗作用和作为生物标志物的重要性。

1720604960856223.png

研究结论

综上,本研究通过单细胞RNA测序进一步解析了出生后一周经历IUGR的肝脏的性别相关反应。与IUGR雌性不同,雄性在面对肝损伤时无法适应性调节炎症,因此早期干预对于减轻雄性IUGR个体成年后肝脏的脆弱性和敏感性至关重要。这些干预应集中于增强脂质代谢,这是减轻过度炎症、从而减少更严重肝损伤的前提。本研究结果可能为开发针对IUGR引起的性别特异性早期干预策略提供有用参考。

迈维服务

image.png

 

标签:

新闻速递

精彩放送